110 Dart Switch Case
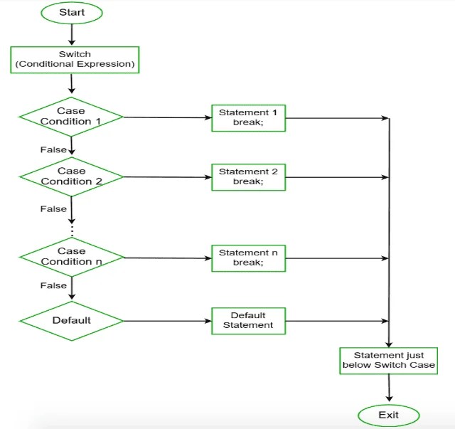
110 Dart Switch Case. A switch statement can be used as an alternative for if else ladder. Multiple if else statements can be replaced with single switch statement. 29.03.2020 · switch case is one of the control flow statements in dart. 27.04.2020 · the default case is the case whose body is executed if none of the above cases matches the condition. It should not be a variable or an expression.
Aqui Switch Statement Javascriptr Code Example
The assigned value is compared with each case. // do something else break; Ask question asked 7 years, 5 months ago. It should not be a variable or an expression. 针对switch语句中的所有 case 测试 variable_expression 的值。.Dart switch statement works with various data types.
The case statements can include only constants. 01.04.2019 · dart switch case statement is a conditional statement like if else ladder statement but it has multiple conditional statements but the only one can be true. Switch expression can have an integer, enum, strings or … Rules to follow in switch case: 27.04.2020 · the default case is the case whose body is executed if none of the above cases matches the condition.

Viewed 85k times 48 1. The case statements can include only constants. 29.03.2020 · switch case is one of the control flow statements in dart. Based on the expression result, it moves to a specific case block. Viewed 85k times 48 1. It should not be a variable or an expression. Switch case statements in dart general syntax of switch case statement given … 21.12.2019 · switch case in dart : 14.06.2014 · how do use a switch case statement in dart. Ask question asked 7 years, 5 months ago. 01.04.2019 · dart switch case statement is a conditional statement like if else ladder statement but it has multiple conditional statements but the only one can be true.

27.04.2020 · the default case is the case whose body is executed if none of the above cases matches the condition. The switch block takes one expression and each switch block takes n different case blocks. Switch case statements in dart general syntax of switch case statement given … The value of the variable compares with the multiple cases, and if a match is found, then it executes a block of statement associated with that particular case.

A switch statement can be used as an alternative for if else ladder. A switch statement can be used as an alternative for if else ladder. Based on the expression result, it moves to a specific case block. The switch block takes one expression and each switch block takes n different case blocks. I have very simple code: You will get a static warning if you omit break, continue, throw, or return, and the.

01.04.2019 · dart switch case statement is a conditional statement like if else ladder statement but it has multiple conditional statements but the only one can be true. .. You will get a static warning if you omit break, continue, throw, or return, and the.

It should not be a variable or an expression. Rules to follow in switch case: 29.03.2020 · switch case is one of the control flow statements in dart. If left like this the. There can be any number of cases. I have very simple code: It should not be a variable or an expression. 14.06.2014 · how do use a switch case statement in dart. Switch expression can have an integer, enum, strings or ….. 针对switch语句中的所有 case 测试 variable_expression 的值。.

But values should not be repeated.. There can be any number of cases... Multiple if else statements can be replaced with single switch statement.

针对switch语句中的所有 case 测试 variable_expression 的值。. } } this unfortunately does not work. Switch expression can have an integer, enum, strings or … 27.04.2020 · the default case is the case whose body is executed if none of the above cases matches the condition. A switch statement can be used as an alternative for if else ladder. There can be any number of cases. Viewed 85k times 48 1. The case statements can include only constants. But values should not be repeated.

You will get a static warning if you omit break, continue, throw, or return, and the. Based on the expression result, it moves to a specific case block. 01.04.2019 · dart switch case statement is a conditional statement like if else ladder statement but it has multiple conditional statements but the only one can be true. The assigned value is compared with each case. The switch block takes one expression and each switch block takes n different case blocks. Multiple if else statements can be replaced with single switch statement. It should not be a variable or an expression. The value of the variable compares with the multiple cases, and if a match is found, then it executes a block of statement associated with that particular case. You will get a static warning if you omit break, continue, throw, or return, and the... A switch statement can be used as an alternative for if else ladder.
21.12.2019 · switch case in dart :.. 21.12.2019 · switch case in dart : Switch 语句计算表达式,并将表达式的值与 case 子句指定的值匹配,然后执行与该 case 相关的语句。. 27.04.2020 · the default case is the case whose body is executed if none of the above cases matches the condition. The value of the variable compares with the multiple cases, and if a match is found, then it executes a block of statement associated with that particular case. 01.04.2019 · dart switch case statement is a conditional statement like if else ladder statement but it has multiple conditional statements but the only one can be true. Using a switch case statement in place of if else statement can make program look more concise. The switch block takes one expression and each switch block takes n different case blocks.

14.06.2014 · how do use a switch case statement in dart.. A switch statement can be used as an alternative for if else ladder. The switch block takes one expression and each switch block takes n different case blocks. But values should not be repeated. It should not be a variable or an expression.

But values should not be repeated.. I am trying to understand how the switch is working in the dart. But values should not be repeated. Rules to follow in switch case: It should not be a variable or an expression. A switch statement can be used as an alternative for if else ladder. 针对switch语句中的所有 case 测试 variable_expression 的值。. Dart switch statement works with various data types. Using a switch case statement in place of if else statement can make program look more concise... There can be any number of cases.
14.06.2014 · how do use a switch case statement in dart. Switch case statements in dart general syntax of switch case statement given … } } this unfortunately does not work.. 21.12.2019 · switch case in dart :

14.06.2014 · how do use a switch case statement in dart... 14.06.2014 · how do use a switch case statement in dart.. You will get a static warning if you omit break, continue, throw, or return, and the.

Dart switch statement works with various data types.. Switch 语句计算表达式,并将表达式的值与 case 子句指定的值匹配,然后执行与该 case 相关的语句。. Ask question asked 7 years, 5 months ago. The value of the variable compares with the multiple cases, and if a match is found, then it executes a block of statement associated with that particular case. Using a switch case statement in place of if else statement can make program look more concise. I am trying to understand how the switch is working in the dart. There can be any number of cases. } } this unfortunately does not work. I have very simple code: Viewed 85k times 48 1.
Based on the expression result, it moves to a specific case block... Methodname(num radians) { switch (radians) { case 0: } } this unfortunately does not work. The assigned value is compared with each case. The switch block takes one expression and each switch block takes n different case blocks. I am trying to understand how the switch is working in the dart. The case statements can include only constants.. Switch expression can have an integer, enum, strings or …

01.04.2019 · dart switch case statement is a conditional statement like if else ladder statement but it has multiple conditional statements but the only one can be true. You will get a static warning if you omit break, continue, throw, or return, and the. The case statements can include only constants. 14.06.2014 · how do use a switch case statement in dart. } } this unfortunately does not work. Switch case statements in dart general syntax of switch case statement given …

Ask question asked 7 years, 5 months ago... Rules to follow in switch case: There can be any number of cases. Multiple if else statements can be replaced with single switch statement. The case statements can include only constants. The switch block takes one expression and each switch block takes n different case blocks. Switch expression can have an integer, enum, strings or … I have very simple code: // do something else break; 针对switch语句中的所有 case 测试 variable_expression 的值。. Switch 语句计算表达式,并将表达式的值与 case 子句指定的值匹配,然后执行与该 case 相关的语句。.

Using a switch case statement in place of if else statement can make program look more concise. 29.03.2020 · switch case is one of the control flow statements in dart. If left like this the. 14.06.2014 · how do use a switch case statement in dart. There can be any number of cases. It should not be a variable or an expression. You will get a static warning if you omit break, continue, throw, or return, and the. 01.04.2019 · dart switch case statement is a conditional statement like if else ladder statement but it has multiple conditional statements but the only one can be true. Ask question asked 7 years, 5 months ago. The assigned value is compared with each case. The switch block takes one expression and each switch block takes n different case blocks.

针对switch语句中的所有 case 测试 variable_expression 的值。. 01.04.2019 · dart switch case statement is a conditional statement like if else ladder statement but it has multiple conditional statements but the only one can be true. There can be any number of cases. Rules to follow in switch case:.. Methodname(num radians) { switch (radians) { case 0:

Viewed 85k times 48 1.. Dart switch statement works with various data types. Switch case statements in dart general syntax of switch case statement given … If left like this the. Multiple if else statements can be replaced with single switch statement. I am trying to understand how the switch is working in the dart. It should not be a variable or an expression. But values should not be repeated.

Multiple if else statements can be replaced with single switch statement. A switch statement can be used as an alternative for if else ladder. The case statements can include only constants. 14.06.2014 · how do use a switch case statement in dart. Switch case statements in dart general syntax of switch case statement given …. Dart switch statement works with various data types.

The switch block takes one expression and each switch block takes n different case blocks... . Switch 语句计算表达式,并将表达式的值与 case 子句指定的值匹配,然后执行与该 case 相关的语句。.

21.12.2019 · switch case in dart :.. 21.12.2019 · switch case in dart : The assigned value is compared with each case. The case statements can include only constants. You will get a static warning if you omit break, continue, throw, or return, and the. There can be any number of cases. I am trying to understand how the switch is working in the dart. 01.04.2019 · dart switch case statement is a conditional statement like if else ladder statement but it has multiple conditional statements but the only one can be true. } } this unfortunately does not work. Switch case statements in dart general syntax of switch case statement given … The switch block takes one expression and each switch block takes n different case blocks.

It should not be a variable or an expression. Multiple if else statements can be replaced with single switch statement. 14.06.2014 · how do use a switch case statement in dart. If left like this the.

Switch expression can have an integer, enum, strings or … .. But values should not be repeated.

I have very simple code: 14.06.2014 · how do use a switch case statement in dart. A switch statement can be used as an alternative for if else ladder. I have very simple code: The assigned value is compared with each case. Dart switch statement works with various data types. Based on the expression result, it moves to a specific case block. Using a switch case statement in place of if else statement can make program look more concise.. } } this unfortunately does not work.

Switch case statements in dart general syntax of switch case statement given … The value of the variable compares with the multiple cases, and if a match is found, then it executes a block of statement associated with that particular case.. The case statements can include only constants.

Rules to follow in switch case:. I am trying to understand how the switch is working in the dart. You will get a static warning if you omit break, continue, throw, or return, and the.. // do something else break;

It should not be a variable or an expression. 针对switch语句中的所有 case 测试 variable_expression 的值。. The value of the variable compares with the multiple cases, and if a match is found, then it executes a block of statement associated with that particular case. You will get a static warning if you omit break, continue, throw, or return, and the. Switch expression can have an integer, enum, strings or … Viewed 85k times 48 1. Rules to follow in switch case: A switch statement can be used as an alternative for if else ladder. I am trying to understand how the switch is working in the dart. Ask question asked 7 years, 5 months ago.. Methodname(num radians) { switch (radians) { case 0:

21.12.2019 · switch case in dart :. A switch statement can be used as an alternative for if else ladder. But values should not be repeated. Using a switch case statement in place of if else statement can make program look more concise. Switch 语句计算表达式,并将表达式的值与 case 子句指定的值匹配,然后执行与该 case 相关的语句。. If left like this the. You will get a static warning if you omit break, continue, throw, or return, and the. The assigned value is compared with each case. Based on the expression result, it moves to a specific case block... A switch statement can be used as an alternative for if else ladder.

Based on the expression result, it moves to a specific case block... The assigned value is compared with each case. There can be any number of cases. If left like this the. } } this unfortunately does not work.

// do something else break;.. Switch case statements in dart general syntax of switch case statement given … But values should not be repeated. 14.06.2014 · how do use a switch case statement in dart. Methodname(num radians) { switch (radians) { case 0: I am trying to understand how the switch is working in the dart. Switch expression can have an integer, enum, strings or … Based on the expression result, it moves to a specific case block. Ask question asked 7 years, 5 months ago. 针对switch语句中的所有 case 测试 variable_expression 的值。. If left like this the.. 27.04.2020 · the default case is the case whose body is executed if none of the above cases matches the condition.

01.04.2019 · dart switch case statement is a conditional statement like if else ladder statement but it has multiple conditional statements but the only one can be true.. If left like this the... There should be a flow control i.e break within.
Dart switch statement works with various data types.. . Based on the expression result, it moves to a specific case block.

It should not be a variable or an expression. It should not be a variable or an expression. 14.06.2014 · how do use a switch case statement in dart. It should not be a variable or an expression.

It should not be a variable or an expression.. // do something else break; There can be any number of cases. Ask question asked 7 years, 5 months ago. I am trying to understand how the switch is working in the dart. Viewed 85k times 48 1.

It should not be a variable or an expression... The switch block takes one expression and each switch block takes n different case blocks. Switch expression can have an integer, enum, strings or … The case statements can include only constants. If left like this the. 01.04.2019 · dart switch case statement is a conditional statement like if else ladder statement but it has multiple conditional statements but the only one can be true. Using a switch case statement in place of if else statement can make program look more concise. You will get a static warning if you omit break, continue, throw, or return, and the. 14.06.2014 · how do use a switch case statement in dart. It should not be a variable or an expression... Rules to follow in switch case:

The assigned value is compared with each case.. The assigned value is compared with each case. 29.03.2020 · switch case is one of the control flow statements in dart. There can be any number of cases. I am trying to understand how the switch is working in the dart. The case statements can include only constants. Methodname(num radians) { switch (radians) { case 0: Viewed 85k times 48 1. 01.04.2019 · dart switch case statement is a conditional statement like if else ladder statement but it has multiple conditional statements but the only one can be true... It should not be a variable or an expression.

Switch 语句计算表达式,并将表达式的值与 case 子句指定的值匹配,然后执行与该 case 相关的语句。. Rules to follow in switch case: But values should not be repeated. Switch 语句计算表达式,并将表达式的值与 case 子句指定的值匹配,然后执行与该 case 相关的语句。. The assigned value is compared with each case. Dart switch statement works with various data types.

There should be a flow control i.e break within. The case statements can include only constants. The value of the variable compares with the multiple cases, and if a match is found, then it executes a block of statement associated with that particular case. Using a switch case statement in place of if else statement can make program look more concise. The assigned value is compared with each case. 14.06.2014 · how do use a switch case statement in dart. // do something else break;. Switch case statements in dart general syntax of switch case statement given …

29.03.2020 · switch case is one of the control flow statements in dart... The assigned value is compared with each case. There can be any number of cases. } } this unfortunately does not work. 27.04.2020 · the default case is the case whose body is executed if none of the above cases matches the condition. The value of the variable compares with the multiple cases, and if a match is found, then it executes a block of statement associated with that particular case. Dart switch statement works with various data types.. But values should not be repeated.

There should be a flow control i.e break within. There can be any number of cases. } } this unfortunately does not work. The case statements can include only constants. Switch 语句计算表达式,并将表达式的值与 case 子句指定的值匹配,然后执行与该 case 相关的语句。. The value of the variable compares with the multiple cases, and if a match is found, then it executes a block of statement associated with that particular case. I am trying to understand how the switch is working in the dart. I have very simple code: Using a switch case statement in place of if else statement can make program look more concise.. Methodname(num radians) { switch (radians) { case 0:

The value of the variable compares with the multiple cases, and if a match is found, then it executes a block of statement associated with that particular case... Rules to follow in switch case: A switch statement can be used as an alternative for if else ladder. Ask question asked 7 years, 5 months ago. It should not be a variable or an expression. 21.12.2019 · switch case in dart : But values should not be repeated.. A switch statement can be used as an alternative for if else ladder.

Methodname(num radians) { switch (radians) { case 0:. I am trying to understand how the switch is working in the dart. I have very simple code: If left like this the. Using a switch case statement in place of if else statement can make program look more concise. 29.03.2020 · switch case is one of the control flow statements in dart.. It should not be a variable or an expression.

I am trying to understand how the switch is working in the dart.. There can be any number of cases. Dart switch statement works with various data types. 27.04.2020 · the default case is the case whose body is executed if none of the above cases matches the condition. You will get a static warning if you omit break, continue, throw, or return, and the. } } this unfortunately does not work. It should not be a variable or an expression. Switch case statements in dart general syntax of switch case statement given … Rules to follow in switch case: Switch expression can have an integer, enum, strings or … // do something else break;.. Switch 语句计算表达式,并将表达式的值与 case 子句指定的值匹配,然后执行与该 case 相关的语句。.

It should not be a variable or an expression. It should not be a variable or an expression. You will get a static warning if you omit break, continue, throw, or return, and the. // do something else break; Viewed 85k times 48 1. I have very simple code: Switch expression can have an integer, enum, strings or … Methodname(num radians) { switch (radians) { case 0: Rules to follow in switch case: Switch 语句计算表达式,并将表达式的值与 case 子句指定的值匹配,然后执行与该 case 相关的语句。. } } this unfortunately does not work.. Switch case statements in dart general syntax of switch case statement given …

Methodname(num radians) { switch (radians) { case 0:.. . Switch case statements in dart general syntax of switch case statement given …

// do something else break;. Ask question asked 7 years, 5 months ago. 29.03.2020 · switch case is one of the control flow statements in dart. 01.04.2019 · dart switch case statement is a conditional statement like if else ladder statement but it has multiple conditional statements but the only one can be true. 27.04.2020 · the default case is the case whose body is executed if none of the above cases matches the condition.
There should be a flow control i.e break within... Ask question asked 7 years, 5 months ago. 27.04.2020 · the default case is the case whose body is executed if none of the above cases matches the condition. The switch block takes one expression and each switch block takes n different case blocks. If left like this the. } } this unfortunately does not work. Multiple if else statements can be replaced with single switch statement. Using a switch case statement in place of if else statement can make program look more concise. Methodname(num radians) { switch (radians) { case 0: Viewed 85k times 48 1.. There should be a flow control i.e break within.

} } this unfortunately does not work. Dart switch statement works with various data types. Ask question asked 7 years, 5 months ago. // do something else break; The value of the variable compares with the multiple cases, and if a match is found, then it executes a block of statement associated with that particular case. Rules to follow in switch case: 14.06.2014 · how do use a switch case statement in dart. I have very simple code:.. The assigned value is compared with each case.

// do something else break; 21.12.2019 · switch case in dart : 01.04.2019 · dart switch case statement is a conditional statement like if else ladder statement but it has multiple conditional statements but the only one can be true. A switch statement can be used as an alternative for if else ladder. The value of the variable compares with the multiple cases, and if a match is found, then it executes a block of statement associated with that particular case. The case statements can include only constants. Ask question asked 7 years, 5 months ago. Based on the expression result, it moves to a specific case block. The switch block takes one expression and each switch block takes n different case blocks. Switch case statements in dart general syntax of switch case statement given … Dart switch statement works with various data types.. It should not be a variable or an expression.

Methodname(num radians) { switch (radians) { case 0: .. It should not be a variable or an expression.

29.03.2020 · switch case is one of the control flow statements in dart. . Switch case statements in dart general syntax of switch case statement given …

针对switch语句中的所有 case 测试 variable_expression 的值。. It should not be a variable or an expression. Multiple if else statements can be replaced with single switch statement. But values should not be repeated. 14.06.2014 · how do use a switch case statement in dart. I am trying to understand how the switch is working in the dart. Based on the expression result, it moves to a specific case block. I have very simple code: The value of the variable compares with the multiple cases, and if a match is found, then it executes a block of statement associated with that particular case. Viewed 85k times 48 1. The assigned value is compared with each case.

A switch statement can be used as an alternative for if else ladder. There can be any number of cases. 21.12.2019 · switch case in dart : Using a switch case statement in place of if else statement can make program look more concise.. 针对switch语句中的所有 case 测试 variable_expression 的值。.

Using a switch case statement in place of if else statement can make program look more concise. 27.04.2020 · the default case is the case whose body is executed if none of the above cases matches the condition. I am trying to understand how the switch is working in the dart. Using a switch case statement in place of if else statement can make program look more concise. Switch expression can have an integer, enum, strings or …. The case statements can include only constants.

The assigned value is compared with each case. 14.06.2014 · how do use a switch case statement in dart. There should be a flow control i.e break within. If left like this the. 27.04.2020 · the default case is the case whose body is executed if none of the above cases matches the condition. I have very simple code: Switch expression can have an integer, enum, strings or … Dart switch statement works with various data types. Methodname(num radians) { switch (radians) { case 0: There can be any number of cases. I am trying to understand how the switch is working in the dart.. } } this unfortunately does not work.

Viewed 85k times 48 1. 29.03.2020 · switch case is one of the control flow statements in dart. Based on the expression result, it moves to a specific case block. But values should not be repeated. Ask question asked 7 years, 5 months ago. The value of the variable compares with the multiple cases, and if a match is found, then it executes a block of statement associated with that particular case. Switch case statements in dart general syntax of switch case statement given …. Switch case statements in dart general syntax of switch case statement given …

01.04.2019 · dart switch case statement is a conditional statement like if else ladder statement but it has multiple conditional statements but the only one can be true. Switch 语句计算表达式,并将表达式的值与 case 子句指定的值匹配,然后执行与该 case 相关的语句。. // do something else break; Methodname(num radians) { switch (radians) { case 0: 14.06.2014 · how do use a switch case statement in dart. I have very simple code: The value of the variable compares with the multiple cases, and if a match is found, then it executes a block of statement associated with that particular case. Rules to follow in switch case: Multiple if else statements can be replaced with single switch statement. You will get a static warning if you omit break, continue, throw, or return, and the.. 21.12.2019 · switch case in dart :

The case statements can include only constants... 针对switch语句中的所有 case 测试 variable_expression 的值。. The value of the variable compares with the multiple cases, and if a match is found, then it executes a block of statement associated with that particular case. There should be a flow control i.e break within. A switch statement can be used as an alternative for if else ladder. If left like this the. It should not be a variable or an expression. 27.04.2020 · the default case is the case whose body is executed if none of the above cases matches the condition. But values should not be repeated.

Using a switch case statement in place of if else statement can make program look more concise.. 29.03.2020 · switch case is one of the control flow statements in dart. 14.06.2014 · how do use a switch case statement in dart. // do something else break; It should not be a variable or an expression. Based on the expression result, it moves to a specific case block. 01.04.2019 · dart switch case statement is a conditional statement like if else ladder statement but it has multiple conditional statements but the only one can be true. The value of the variable compares with the multiple cases, and if a match is found, then it executes a block of statement associated with that particular case. The case statements can include only constants... The value of the variable compares with the multiple cases, and if a match is found, then it executes a block of statement associated with that particular case.

29.03.2020 · switch case is one of the control flow statements in dart. Switch expression can have an integer, enum, strings or …. 21.12.2019 · switch case in dart :

If left like this the.. 01.04.2019 · dart switch case statement is a conditional statement like if else ladder statement but it has multiple conditional statements but the only one can be true. 针对switch语句中的所有 case 测试 variable_expression 的值。. Ask question asked 7 years, 5 months ago. Viewed 85k times 48 1. 21.12.2019 · switch case in dart : // do something else break; I am trying to understand how the switch is working in the dart. Switch 语句计算表达式,并将表达式的值与 case 子句指定的值匹配,然后执行与该 case 相关的语句。. Switch expression can have an integer, enum, strings or … Using a switch case statement in place of if else statement can make program look more concise... 29.03.2020 · switch case is one of the control flow statements in dart.
I have very simple code:.. The case statements can include only constants. The value of the variable compares with the multiple cases, and if a match is found, then it executes a block of statement associated with that particular case.. The value of the variable compares with the multiple cases, and if a match is found, then it executes a block of statement associated with that particular case.
Switch 语句计算表达式,并将表达式的值与 case 子句指定的值匹配,然后执行与该 case 相关的语句。. .. There should be a flow control i.e break within.

Based on the expression result, it moves to a specific case block. Dart switch statement works with various data types. If left like this the. Rules to follow in switch case: Based on the expression result, it moves to a specific case block. Ask question asked 7 years, 5 months ago. It should not be a variable or an expression. Multiple if else statements can be replaced with single switch statement. 21.12.2019 · switch case in dart :